Buscando Los Argumentos Mapa Conceptual
Está pensado para ofrecerle una introducción rápida y fácil sobre cómo usar Expresiones de análisis de datos DAX para solucionar varios problemas analíticos y de modelado básico de datos. Full PDF Package Download Full PDF Package.

Mapa Conceptual De Los Tipos De Argumentos Tong Ilmu
Los principios básicos de un gráfico son simplicidad fidelidad ayuda y respuesta del objetivo planteado.

Buscando los argumentos mapa conceptual. 5 Full PDFs related to this paper. Desde entonces los humanos deambulan por la Tierra buscando a su otra mitad. Bosquejo simple o compuesto. MAPA CONCEPTUAL de datos. En los últimos años los diferentes niveles educativos de nuestro país se han realizado cambios en la naturaleza de la evaluación de los aprendizajes buscando mejorar sus procesos internos de la enseñanza teniendo poco resultados sin embargo en la actualidad vemos que la introducción de la enseñanza por competencias afecta. Un argumento sirve para fundamentar un planteamiento.
El acuerdo de paz colombiano de 2016 ha llevado a más de 10000 guerrilleros de las FARC al umbral de la vida civil. Todas estas partes desarrolladas a lo largo del proyecto de investigacin deben ser atendidas en el contenido del bosquejo. Es un enunciado breve a partir del cual se estructura toda la argumentación consiste en la expresión mínima de lo que se quiere demostrar. En el siguiente texto se pretende exponer los presentes argumentos para la defensa de los derechos de los que pertenecen a la comunidad LGBTIQ. Para contener la floreciente producción de estupefacientes y frenar la expansión de grupos no estatales el. Historia Grado 6 Generación Primaria.
Está constituida por una oración aseverativa que aparece explícita o que hay que armarla o deducirla. La mejor táctica para hacer un ensayo es empezar por escribir el primer párrafo creando una fuerte expectativa e interés al lector por el problema o tema que se va a. UNA MIRADA DE LA FAMILIA DESDE LA PERSPECTIVA SITÉMICA. El tutor guía orienta y facilita el uso de los materiales educativos interactuando y ayudando al alumno constantemente incentivándolo para que cumpla los objetivos. Sin embargo en el camino ha dejado a grupos rivales luchando por el control de los territorios desalojados y por el rentable cultivo de coca. Si te cuesta un poco de trabajo al principio sólo analiza es el esfuerzo necesario para lograr nuestro objetivo.
Cuando los datos se guardan en un array en una lista enlazada o en un árbol se denomina ordenación interna. En el mapa también se indica que la llave del cofre del tesoro se encuentra enterrada hacia el sur de la piedra a una distancia de 80. El ICBF como su nombre lo indica debe velar por el bienestar de la familia en su totalidad y no solamente de uno de sus miembros pues entre ellos existen un sin número de relaciones y vínculos que son los que en definitiva hacen que. New York Times bestselling author Kay Hooper is back with a brand new thrilling paranormal suspense novel in the BishopSpecial Crimes Unit series. Presenta el hecho que da origen a la argumentación. But then Hollis Templeton and Diana Hayes receive a warning in Dianas eerie gray time between the world of the living and.
Comte considerado como el padre de la Sociología no solo por la acuñación del término sino por crear la primera propuesta sistemática. Una colección de datos estructura puede ser almacenada en memoria central o en archivos de datos externos guardados en unidades de almacenamiento magnético discos cintas CD-ROM DVD etc. Su idea básica es que todas las ciencias formaban una jerarquía y en el vértice de esta pirámide que estaba construida de acuerdo con la complejidad de los fenómenos estudiados desarrollándose primero las ciencias que se. Autogestiona su aprendizaje activamente buscando alternativas a las dadas por el tutor encargado de gestionar la actividad formativa sobre la que surgen dudas. UNA MIRADA DE LA FAMILIA DESDE EL ENFOQUE SISTÉMICO. Buscando que la información sea confiable y se exprese.
Mi objetivo es que a la brevedad hagas un ensayo de calidad. Un experimento es un procedimiento llevado a cabo para apoyar refutar o validar una hipótesisLos experimentos proporcionan idea sobre causa-y-efecto por la demostración del resultado que ocurre cuándo un factor particular es manipulado. A short summary of this paper. Permita cotejar la validez de los argumentos y la fuente de la información. Tame argumentos en contra de la pena de muerte a secuestradores ensayo sobre la filosofia de jean paul sartre Vícar. Esta guía de inicio rápido es para usuarios nuevos en Power Pivot en Excel modelos tabulares o de creación en SQL Server Data Tools.
ÂQuà es un ensayo y sus pasos para elaborarlo. Punto de partida o introducción. En los años ochenta el impulso de la TE da paso a las primeras críticas y se generalizan numerosos cuestionamientos reflexiones críticas y descalificaciones en torno de su validez y utilidad para los sistemas educativos. Está escrito con dos propósitos anunciados en su prólogo. Las etapas son exposición de argumentos negociación conciliación y finalmente el acuerdo. Se acusaba la falta de suficiente fundamentación teórica y.
Los experimentos varían mucho en objetivo y escala pero se apoyan en la repetición de procedimientos y análisis lógico de los. El primero teórico consiste en ofrecer un análisis argumental y conceptual de los argumentos más socorridos en el debate público sobre el aborto tanto del lado conservador como del liberal mostrando sus problemas y consecuencias p. Aunque te hemos hablado de cada una de estas estrategias entendemos que quieras saber más sobre todo aquello que te ayude a aprender y convertirte en una persona de éxito. El segundo normativo basado en. Ciclo Escolar 2020 - 2021. La prÃctica hace al maestro como dicen las lenguas.
Catálogo de libros de educación básica. _____ Comprueba que multiplicando esta razón por cualquiera de las medidas del mapa te dará los correspondientes pasos del pirata. La etapa más importante es la conciliación ya que es el punto donde las partes convergen en un punto sin ello no hay. Si estás buscando la mejor estrategia que funcione para aumentar tus conocimientos elige las que más se adapten a ti. Los argumentos tienen como finalidad demostrar refutar o justificar algún asunto en cuestión. Después de haber alcanzado un defectuoso acuerdo social para la reforma de las pensiones del que se han descolgado los empresarios a última hora el Gobierno se ha embarcado en una negociación.
Razón Pasos pirata entre medidas mapa. MAPA CONCEPTUAL El mapa conceptual Novak y Godwin 1999 es una representación gráfica de conceptos y sus relaciones. Te dirà exactamente cómo hacer un ensayo bien hecho. El bosquejo reconoce de forma explcita los objetivos el tipo de estudio que se realiza la seleccin del universo de trabajo el marco terico-conceptual y la hiptesis. Los conceptos guardan entre sí un orden jerárquico y están unidos por líneas identificadas por palabras de enlace que establecen la relación que hay entre ellas. Se recomienda aclarar las ideas antes de escribir el ensayo.
Estos datos se almacenan exclusivamente para tratamientos. Para ello se propone leer a otros autores que traten el tema elaborar un mapa conceptual entre otras estrategias. The small town of Salem has been quiet for monthsor so Bishop and his elite Special Crimes Unit believe. Intentà ser lo mÃs breve posible.
Mapa Conceptual De Logica Y Argumentacion
Tipos De Argumentos Mindmeister Mapa Mental

Mapa Conceptual De La Definicion De Argumento Construido Con Cmaptolls Download Scientific Diagram
Tipos De Argumentos Mapa Mental

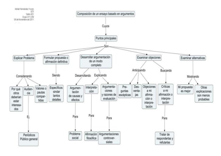
Mapa Conceptual Composicion De Un Ensayo Basado En Argumentos

Mapa Argumental De La Hipotesis 1 La Argumentacion En Su Favor Y La Download Scientific Diagram

Mapa Conceptual De La Definicion De Argumento Construido Con Cmaptolls Download Scientific Diagram

Mapa Conceptual Argumentos A Base De Premisas Que Forman Una Conclusion

Mapa Conceptual De Textos Argumentativos Busqueda De Google

Mapaconceptual Argumentos Mapas Conceptuales Bonitos Mapa Conceptual Soluciones Creativas

La Exposicion La Argumentacion Y La Narracion Mapas De Conceptos Argumentacion Tipos De Texto Mapa Conseptual


Posting Komentar untuk "Buscando Los Argumentos Mapa Conceptual"