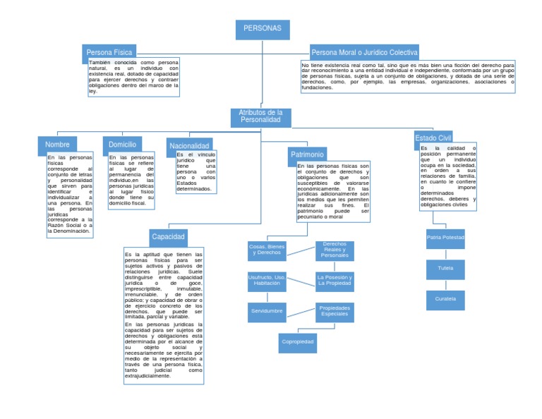
Atributos De Las Personas Fisicas Mapa Conceptual
I do not own this book. MODULO 12 M12S1 M12S2 M12S3 M12S4 PROYECTO INTEGRADOR MATEMATICAS Y REPRESENTACIONES DEL SISTEMA NATURAL DINAMICA DE FLUIDOS ELECTRICIDAD Y MAGNETISMO LEYES DE LOS GASES Tema 1.
![]()
A2 Jce Mapa Conceptual Pdf Personas Y Familias Licenciatura En Derecho Lder4bf14 Personas Y Familias 5m6096 53xo08e1803 Unidad 3 Teor U00eda Jur U00eddica De Course Hero
Desarrollo de legislación y jurisprudencia nacional sobre derechos de las personas adultas mayores.

Atributos de las personas fisicas mapa conceptual. Las aplicaciones de las integrales dobles están estrechamente relacionadas con estas dos ciencias exactas que son la física y la geometría ya que se pueden analizar figuras y cuerpos simultáneamente en los ejes x y y. A partir de los planteamientos de César Coll Zaida Molina 1997. El mapa conceptual es una técnica que se utiliza para la representación gráfica del conocimiento. Aplicación de las gráficas de control aplicables a los diferentes procesos productivos. Si bien es posible encontrar antecedentes conceptuales de la relación entre psicología y medio ambiente en la década de los años cuarenta en el trabajo pionero de Kurt Lewin Lewin 1951 y en el de algunos de sus discípulos Barker y Wright 1955 sus avances teóricos son muy recientes y datan de sólo hace dos o tres décadas. Son las evidencias física y editoriales de esos atributos los valores de estos beneficios y estos rasgos de personalidad y a través de cuales nos podemos dar cuenta físicamente.
El dinero sirve a distintas funciones esenciales como medio de cambio unidad contable y conservación de valor. Este deberá reflejar la influencia de dichas estructuras en la modernización del país. Viridiana Torres Mendoza M9C1G26- Alex Guzmán Ancona. 7 La tipificación de contenidos es una construcción. Psico-actividad mental o alma y -logía estudio. Identificación de los efectos de cada variable clave.
Integrales definidas en la vida cotidiana. Una marca es el conjunto de experiencia de expectativas memorias recuerdos e historia que una marca transfiere a través de un símbolo hacia un usuario que. Incluso se ha llegado a. La pobreza es una situación en la cual no es posible satisfacer las necesidades físicas y psicológicas básicas de una persona 1 por falta de recursos como la alimentación la vivienda la educación la asistencia sanitaria el agua potable o la electricidadLa pobreza puede afectar a una persona a un grupo de personas o a toda una región geográfica. Identificación de las causas de cada variable clave. ATRIBUTOS DEL PERFIL DE EGRESO Esta unidad de aprendizaje permite al estudiante de enfermería a eficientar el proceso en la administración de medicamentos de alto riesgo además de Identificar las medidas de seguridad que se aplican en la administración y los errores más frecuentes así como los datos clínicos de las reacciones adversas.
Crea un mapa mental sobre las características políticas económicas y sociales del Porfiriato. Aplicaciones de las integrales multiples en la vida cotidiana. LA REVOLUCION CAUSAS Y CONSECUENCIAS Actividad integradora 4. Los derechos consagrados por la Carta Política de 1991 para las personas mayores han sido desarrollados a través de un importante marco normativo entre los que se destacan. Conceptos básicos 11 Relación y función 12 Presión 13 Densidad 14 Volumen 15 Gasto flujo volumétrico 16 Despeje de variables 17. Según Elina Rostan 2010.
Atributos Los atributos son la información detallada que se obtiene para las entidades incluyendo las características de los datos. Actividad integradora 4 La. Las condiciones en las cuales se lleva la actividad económica y comercial de las personas en cualquier monto puede alterarse y esto afectaría la capacidad de pago de nuestra empresa. DERECHO CONSTITUCIONAL 21 Teoría Constitucional. Derecho Privado es el que determina las relaciones jurídicas entre personas legales sin que ninguna ejerza como autoridad estatal. La Ley 271 de 1996 que establece como día nacional de las personas.
Es fundamental considerar que en la construcción del mapa lo importante son las relaciones que se establezcan entre los conceptos a través de las palabras-enlace que permitan configuran un valor de verdad sobre el tema estudiado es decir si está construyendo un mapa sobre el Poder Político la estructura y relaciones de este deben llevar a. Es la descarga o liberación de la tensión emocional asociada a una idea conflicto o recuerdo desagradable reprimido esto se consigue reviviendo nuevamente la experiencia emocional penosa. Es decir se trata de las normas que dan forma al ordenamiento jurídico y que están a favor de esa citada sociedad lo que supone que dentro de esta clasificación esté el derecho sindical o el derecho del trabajo. De las normas oficiales mexicanas. Una vez que seleccionamos el diseño de investigación apropiado y la muestra adecuada probabilística o no probabilística de acuerdo con nuestro problema de estudio e hipótesis si es que se establecieron la siguiente etapa consiste en recolectar los datos pertinentes sobre los atributos conceptos o variables de las. Mapa Conceptual Credito y Politicas Del Credito.
La palabra proviene del griego. Concepto 22 Referencia Histórica de la Constitución Mexicana 23 Supremacía de la Constitución. En cada una de las variaciones que se listan indica si aumenta o disminuye el flujo de efectivo y determina si debe clasificarse como de operación financiamiento o inversión. 88 sintetiza las siguientes categorías de conocimiento mismas que nos parecen útiles en una primera aproximación para entender la lógica de clasificación que se utiliza actualmente en el currículo mexicano. En los últimos años diversas investigaciones han apuntado a que el lenguaje humano respecto a su parte melódica y la estructuración de fonemas tiene un origen evolutivo común con el lenguaje de los pájaros. Identificar las principales normas de seguridad aplicables a procesos productivos nom 001 stps 1999.
Ejemplo de mapa conceptual. La psicología es la disciplina que investiga sobre los procesos mentales de personas y animales. El trabajo hoy ya no se debiera considerar como mano de obra a cambio de una remuneración si no como una actividad humana social que se caracteriza por sus atributos. 13 Jerarquía de las normas en el orden jurídico mexicano 14 Personas físicas y personas morales 15 Atributos de la personalidad 16 Nacimiento y extinción UNIDAD 2. Cognitiva afectiva y conductual. Definir los conceptos básicos de seguridad e higiene.
Esta disciplina analiza las tres dimensiones de los mencionados procesos. Se trata de un diseño o diagrama que representa y organiza el flujo de las ideas respecto de un tema tratado. Enter the email address you signed up with and well email you a reset link. 612 Extinción de la persona 94 62 Personas morales o jurídicas 96 63 Atributos de las personas físicas 97 631 Capacidad de goce y de ejercicio 97 632 Nombre domicilio patrimonio estado civil y nacionalidad 97 64 Derecho de libertad 102. Identificación de objetivos para el mapa estratégico. El bienestar consiste en la capacidad de.
Diccionario de términos psicológicos A. El lenguaje humano se debe a adaptaciones evolutivas que se dan exclusivamente en seres humanos de la especie Homo sapiens. Sitio web de metodologia de la investigacion. Los atributos antes escritos Competencia técnica Antigüedad de la empresa. 1000 80 200 90 30 120 Aumento Aumento Aumento. Fuerza de trabajo medios de trabajo trasformación o producto satisfacción de necesidades y relaciones interpersonales y sociales.
Psicología y Medio Ambiente. En un sistema de gestión escolar los atributos de los estudiantes pueden ser sus nombres direcciones familiares clases número telefónico de contacto y otros más.

Vilchis Perea S1 T Iatributosdelaspersonas
![]()
Mapa Conceptual Del Regimen De Incorporacion Fiscal Impuestos Studocu
![]()
Mapa Conceptual Persona Juridica Pdf Ejemplos Ente Sustantivo De Del Orden Jur U00eddico Considerado En S U00ed Mismo Aisladamente Persona Jur U00eddica Tienen La Course Hero
![]()
Mapa Conceptual Persona Fisica Y Moral Alma Derecho Mercantil Alma Rufina Alvarez Hernandez Studocu
Mapa Conceptual Persona Fisica Y Moral Pdf Bienes Ley Derecho Civil Sistema Legal

Https Www Mindomo Com Es Mindmap Nuevo Mapa E9a60716e7b148c9b3c0b713599179ba 2015 11 17t03 36 35 02 00 Daily 0 5 Https Www Mindomo Com Image E9a60716e7b148c9b3c0b713599179ba Mind Map Nuevo Mapa Png Https Www

Mapa Mental Sobre Personas Fisicas Y Morales Docsity

La Personalidad By Yoromo On Emaze
![]()
Mapa Conceptual Persona Fisica Y Moral Alma Derecho Mercantil Alma Rufina Alvarez Hernandez Studocu

Personas Morales Mapa Conceptual Ppt Descargar
![]()
Pdf Atributos De La Persona Fisica Rigoberto Rodriguez Academia Edu
Mapa Mental De Los Atributos De La Personas Pdf Bienes Ley Principios Eticos
![]()
Tipo De Personas Fisicas Y Morales Mapa Conceptual Docsity

Posting Komentar untuk "Atributos De Las Personas Fisicas Mapa Conceptual"