Biologia Criminal Mapa Conceptual
La criminalidad es un fenómeno que afecta a todas las sociedades. Existen muchas formas de hacer acompañamiento al personal de una empresa para que logren sus objetivos oportunamente.
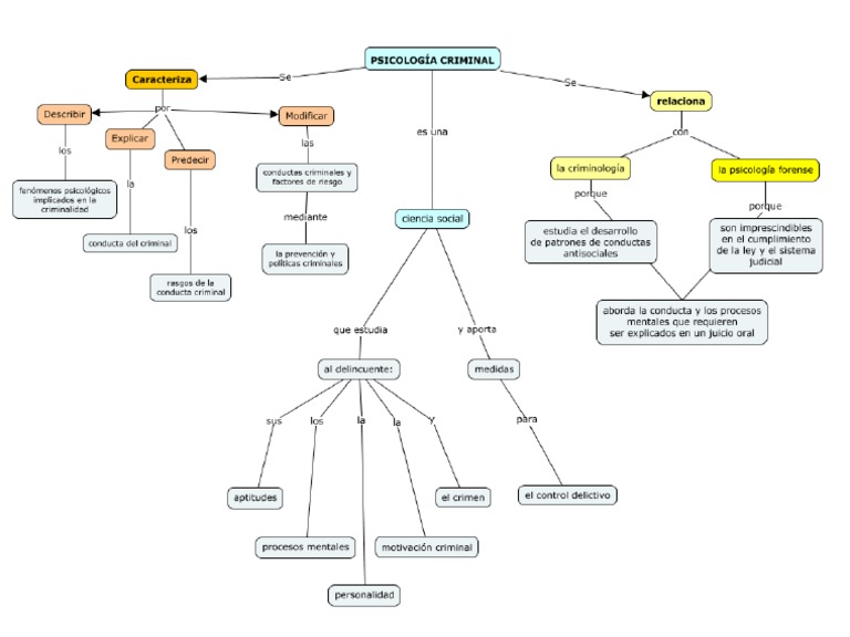
Mapa Conceptual Psicologia Criminal Pdf
New York Times bestselling author Kay Hooper is back with a brand new thrilling paranormal suspense novel in the BishopSpecial Crimes Unit series.
Biologia criminal mapa conceptual. Peso de racien nacidos. Con nuestra selección de libros de psicología organizacional en formato PDF descubrirás como un profesional de esta disciplina puede. Enter the email address you signed up with and well email you a reset link. De hecho hay algo muy positivo en estudiar el comportamiento criminal ya que se pueden abordar las causas para poder enfrentar el problema desde distintas áreas y así poder combatirlo. Academiaedu is a platform for academics to share research papers. Las organizaciones se mueven hacia su mejor desempeño cuando sus integrantes dan lo mejor de sí mismos.
El sorprendente libro de las rarezas matemáticas Hay algo verdaderamente aleatorio Existe realmente el infinito Podremos llegar a captar la verdadera esencia de otras dimensiones. Industrial instituto tecnológico de durango fundamentos de investigación unidad ing. Desde su propio nombre Conexos -el conjunto de bienes educativos que hemos elaborado para. Daí regras da casa ou administração doméstica. La Edad Contemporánea es el nombre con el que se designa al periodo histórico comprendido entre la Declaración de Independencia de los Estados Unidos o la Revolución Francesa y la actualidadComprende si se considera su inicio en la Revolución francesa de un total de 233 años entre 1789 y el presenteEn este período la humanidad experimentó una transición. Geografía General 1er año.
La composición y características físico-químicas de 276 acuíferos del Etna Sicilia. We would like to show you a description here but the site wont allow us. Practicas predominantes y emergentes de la Ing. Can the net harness a bunch of volunteers to help bring books in the. Su origen y consecuencias son complejos de estudiar pero alguien tiene que hacerlo. La Biblioteca Politécnica y Enfermería como consecuencia del Día Internacional de la Mujer ha organizado una pequeña muestra bibliográfica en recuerdo a Florence Nightingale 1820-1910 destacada mujer que luchó por la profesión de enfermera de tal manera que está considerada por muchos autores como la pionera de la enfermería moderna.
But then Hollis Templeton and Diana Hayes receive a warning in Dianas eerie gray time between the world of the living and. 1 A economia é uma ciência que consiste na análise da produção distribuição e consumo de bens e. El objeto de este estudio es de particular interés por el progresivo agotamiento de los. Oikos casa νόμος translit. En StuDocu encontrarás todas las guías de estudio material para preparar tus exámenes y apuntes sobre las clases que te ayudarán a obtener mejores notas. The small town of Salem has been quiet for monthsor so Bishop and his elite Special Crimes Unit believe.
O termo Economia ciência económica português europeu ou ciência econômica português brasileiro vem do grego οικονομία de οἶκος translit. Id Titulo y reseña Autor Fecha. LibriVox is a hope an experiment and a question. En este delicioso viaje de descubrimiento David Darling y el extraordinario niño prodigio Agnijo Banerjee establecen vínculos entre la.
![]()
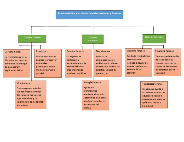
Mapa Conceptual De Criminalistica Docsity

Psicologia Mapa Conceptual Sobre Las Causas De La Conducta Criminal

Aspectos Generales De La Criminologia Mapa Conceptual

Mapa Conceptual De De Psicologia Criminal Docsity

Psicologia Juridica Y Forense Mapa Conceptual Criminologia
Mapa Conceptual Criminalistica Pdf Ciencia Forense Science

Psicologia Criminal Psicologia Criminal Tipos Y Comportamientos Psicopatas Mapa Conceptual

Psicologia Criminal Mapa Conceptual

Mapas Conceptuales Criminologia Aspectos Generales De La Criminilogi
Actividad 1 Mapa Conceptual De Politica Criminal Pdf Derecho Penal Criminologia

La Criminologia Mapa Mental By Sara Salazar Issuu Criminologia Mapa Mental Mapas
Mapa Conceptual Pdf Derecho Penal Criminologia


Posting Komentar untuk "Biologia Criminal Mapa Conceptual"