Biografia Estilo Apa Mapas Conceptual
Acciones reales y personales. Acciones de condena declarativas constitutivas cautelares y ejecutivas.

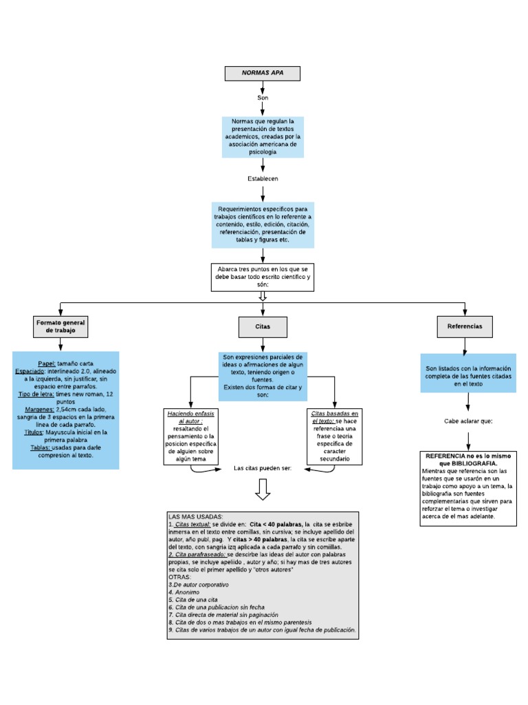
Normas Apa Mapa Conceptual Tankekarta Exempel
A partir de los apuntes realizo mapas conceptuales para tener una visión esquemática e interrelacionada de los temas que escuché.
Biografia estilo apa mapas conceptual. Registramos la definición de lo s conceptos o partir de mapas conceptuales V. En StuDocu encontrarás 106 Lecture notes 106 Practical 75 Mandatory assignments y. Libro de estilo de la lengua española RAE 1. Techical sheets on research methods in social sciences. The program will feature the breadth power and journalism of rotating Fox News anchors reporters and producers. En la cuarta edición aparecida en París en 1874 Sarmiento propone un nuevo título.
As a product of a graduate course in Research methods by A Velasco invited professor Master in. Localización de lugares a partir de puntos cardinales B1. Elena Victoria De Erice Zúñiga Estudió la carrera de Bi. 28 y 29 México. Al finalizar reviso y completo con la información que faltó anotar. Registramos la definición de lo s conceptos 232 tomarla s de modelo p ara e scribir o partir de mapas conceptuales 186 11.
Elaboramos uno listo de los palabras más relevantes del ca mpo conceptual 111. Escribimos borradores de crucigramas CONCLUIMOS EL PROYECTO VI. Subaru EE20 diesel engine. FOX FILES combines in-depth news reporting from a variety of Fox News on-air talent. New York Times bestselling author Kay Hooper is back with a brand new thrilling paranormal suspense novel in the BishopSpecial Crimes Unit series. Localización de capitales de las entidades federativas en mapas de Ge sep pp.
Localización de ciudades y lugares representativos en mapas de México. Recopilamos y a nalizamo s autobiografías para IV. Construimos u n mapa conceptual que COMENZAMOS EL PROYECTO establezco rela c iones e ntre conceptos 185 l. 6sp man 6sp auto 147kW at 7000rpm. Estudias Observación del Comportamiento en Universidad Tecnológica del Perú. But then Hollis Templeton and Diana Hayes receive a warning in Dianas eerie gray time between the world of the living and.
Can the net harness a bunch of volunteers to help bring books in the. El sombreado se emplea para articular una. Para localizar un lugar se utilizan los puntos cardinales que son. Cerca nel più grande indice di testi integrali mai esistito. El libro Secuencias Didácticas desde Diversos Enfoques para la Enseñanza de Ciencias y Matemáticas es un texto científico objetivo innovador y de fácil lectura dirigido a docentes y a todos los interesados en la educación cuyas actividades y. Las hipótesis deben plantearse conceptual y operativamente una manera clara y precisa con el fin de que cualquier investigador que desee comprobarla esté en posibilidad de hacerlo.
LibriVox is a hope an experiment and a question. A aa aaa aaaa aaacn aaah aaai aaas aab aabb aac aacc aace aachen aacom aacs aacsb aad aadvantage aae aaf aafp aag aah aai aaj aal aalborg aalib aaliyah aall aalto aam. Acciones de Estado Civil. 743997 de 387240 la 341079 el 307650. The small town of Salem has been quiet for monthsor so Bishop and his elite Special Crimes Unit believe. Es conveniente hacer esta revisión poco tiempo después de haberlos tomado ya que todavía puedo recordar las ideas.
Construimos u n mapa conceptual que establezco rela c iones e ntre conceptos IV. El planteamiet o conceptual se refiere a que los términos sean aceptables y comuiables mientras que la operacionalidad se refiere a que sean suscepti11 s de. 978-970-10-6164-0 primera edición Acerca de los Autores. Fías y mapas topográficos en donde el sombreado sólo representa volúmenes sin que exista una percepción directa de estos. Facundo o civilización y barbarie el cual revela una inversión de los temas que habían motivado el anteriorEllo se debe a que entonces el libro comienza a ser leído fuera de su contexto momentáneo y la biografía del personaje romántico Facundo adquiere mayor.
Mapa Conceptual Apa Pdf Bibliografia
Normas Apa 7ma Edicion 2 Mapa Conceptual
Normas Apa Mindmeister Mapa Mental

Mapa Mental De Normas Apa 7ma Edicion Docsity

Mapa Conceptual Map Index Map Screenshot
Elaboracion De Las Referencias Bibliograficas

Como Hacer Un Mapa Conceptual En Word Facilmente Youtube

Manual De Citacion Normas Apa Ppt Descargar

Normas Apa Mapa Mental Amostra

Mapa Conceptual Normas Apa Docsity

Posting Komentar untuk "Biografia Estilo Apa Mapas Conceptual"