Austria Hungria Mapa Conceptual
El Imperio alemán en alemán. 12 de noviembre de 2015 Reunión sobre la moratoria de la pena de muerte con miras a su futura abolición en Malawi - Programa y Nota de información.

Austria Hungary In Today Borders By Samogost Deviantart Com On Deviantart Europe Map Infographic Map Historical Maps
Esta aplicación te permitirá planificar tus estudios por medio de mapas mentales y.
Austria hungria mapa conceptual. Fundación Carlos Slim AC a través de este sitio de internet utiliza cookies. Castellano portugués italiano francés inglés holandés alemán árabe japonés. Si no quieres que se recaben tus datos personales descritos anteriormente por favor abandona este sitio de internet de manera inmediata o deshabilite conforme las. Desde la proclamación como rey de Carlos I en 1516 hasta la muerte sin sucesión directa de Carlos II que provocó la Guerra de Sucesión Española. Puedes encontrar información sobre el turismo de la zona en el apartado Turismo en Europa. Conocido el tiempo de ciclo a través de algún mapa mental o mapa conceptual simplificar el número de estaciones de trabajo.
Todos queremos que la estadía en el plantel educativo de cualquier alumno sea grata y sobre todo productiva por lo que a veces buscamos las mejores técnicas y estrategias de enseñanza para que los conocimientos sean fijados y no olvidados después de la primera lección. Realmente no es más que crear un concepto del producto que se realizará y por eso es aplicable a cualquier ámbito en el que sea necesario utilizarlo. Asimismo la Universidad procura formar arquitectos con capacidad de emprendimiento y gestión de diversos tipos de organizaciones públicas y. Publishing platform for digital magazines interactive publications and online catalogs. Eliminación del tiempo desperdiciado o tiempo muerto. 5 de noviembre de 2015 Nueva York Lanzamiento del Libro con el Secretario General de la ONU.
Si continúas navegando en el sitio aceptas de manera expresa que usemos tus siguientes datos personales. Convert documents to beautiful publications and share them worldwide. Por ello es de suma importancia tomar en cuenta que existen una variedad de técnicas de estudio donde cada. En tiempo real puedes ver una vista pintoresca con bungalows africanos palmeras arena blanca y por supuesto las interminables distancias turquesas del Océano Índico. Tienes ese mapa en las manos. Emma Ventura Salgado Length.
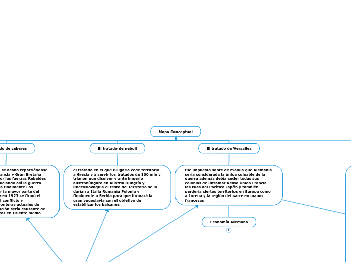
Durante el conflicto Alemania Austria-Hungría Bulgaria y el Imperio Otomano que eran las potencias centrales lucharon contra Gran Bretaña Francia Rusia Italia Rumania Japón y los Estados Unidos que eran las. Arquitectura en UADE ha de dar respuesta tanto a los requerimientos actuales del ejercicio de la profesión como a los nuevos escenarios que surgen como producto de los cambios sociales la globalización y el desarrollo tecnológico. En el mapa 19 observa la división política de Europa a mediados del siglo xix. Archivo de reuniones eventos y talleres. Si no quieres que se recaben tus datos personales descritos anteriormente por favor abandona este sitio de internet de manera inmediata o deshabilite conforme las. Si continúas navegando en el sitio aceptas de manera expresa que usemos tus siguientes datos personales.
Herramientas para medir el progreso. Fuera de Europa Estados Unidos de América comenzó a reclamar su lugar debido al impulso de su vigorosa economía agrícola e industrial como consecuencia de la re- volución liberal que le dio origen. Desde su propio nombre Conexos -el conjunto de bienes educativos que hemos elaborado para. Doce de las personas más exitosas que viven hoy en el mundo comparten sus historias que parecen imposibles y revelan que cada uno de nosotros nació con todo lo necesario para vivir el mayor de nuestros sueños y que haciéndolo cumplimos nuestra misión. Geografía General 1er año. Conocida la información anterior asignar elementos de trabajo a la estación.
Con este mapa interactivo puedes aprender la ubicación exacta de cada uno de ellos. Alejarse de la pena de muerte. Deutsches Reich o Deutsches Kaiserreich fue la forma de Estado que existió en Alemania desde su unificación y la proclamación de Guillermo I como emperador el 18 de enero de 1871 hasta 1918 cuando se convirtió en una república después de la derrota en la Primera Guerra Mundial y la abdicación de Guillermo II 9 de noviembre de 1918. El diseño conceptual es utilizado por ingenieros y arquitectos todos los días pero en realidad es una práctica que se puede utilizar en cualquier tipo de industria. La lente de la cámara web captura una de las playas más hermosas de África ubicada en la ciudad turística de Watamu Kenia. Cuando se está en el colegio universidad o con cualquier aprendizaje que se esté adquiriendo y al momento de estudiar algún contenido debemos tomar en cuenta cual es la forma que se está implementando.
Información sobre los sucesos de la Segunda Guerra Mundial. Guia Me Divierto Y Aprendo 5 Grado Author. Diccionario de competencias la trilogía Tomo I - Martha Alles. Casa de Austria es el nombre con el que se conoce en España a la dinastía Habsburgo reinante en la Monarquía Hispánica en los siglos xvi y xvii. Minimizar los tiempos de los procesos. Viñeta satírica sobre la miseria en Silesia y el remedio adoptado por el gobierno en 1848.
La Monarquía Hispánica o Monarquía Católica fue durante toda esa época la. Aplicaciones de gran utilidad. Aumento de la productividad. Los indicadores de derechos humanos son fundamentales para aplicar las normas y los compromisos de derechos humanos apoyar la formulación de políticas y evaluar sus repercusiones y la transparencia del proceso. Fundación Carlos Slim AC a través de este sitio de internet utiliza cookies. Introducción Uno de los conflictos más devastadores del siglo XX fue la 2ª guerra mundial la cual se desarrolló entre 1939 y 1945 con Alemania de protagonista por segunda vez.
Mapa Conceptual Cuadros sinopticos y comparativos entre la 1º y la 2º Guerra Mundial La Primera Guerra Mundial fue luchada de 1914 a 1918 y la Segunda Guerra Mundial fue luchada a partir de 1939 a 1945. Diapositiva de la Segunda guerra-mundial 1. El Máster Universitario en Seguridad Defensa y Geoestrategia es un título oficial cuyo plan de estudios está publicado en el BOE número 141 de 13 de junio de 2013Esta prestigiosa titulación conjuga todo el saber y experiencia académica acumulada por la UDIMA en colaboración con el Campus Internacional para la Seguridad y la Defensa CISDE con la garantía de calidad de. La infomación del mapa está disponible en varios idiomas. Lo que debes saber. Mapa conceptual 8 Unidad 1.
A continuación te presentamos algunas de las herramientas académicas o tecnológicas que pueden servirte como ejemplos y son muy útiles para ti y que sin duda deberías probar podrían encantarte y serte de gran ayuda para tus próximos exámenes. Austria recibió Iliria Vene- cia Milán Salzburgo y Tirol mapa 9. Conoce aquí cuáles son las estrategias de estudio que el alumno debe emplear. Este es el mapa para tu vida el mapa hacia lo sublime. Mapa conceptual y Cuadro sinóptico La Primera Guerra Mundial comenzó en 1914 y duró hasta 1918. Origen y evolución de la psicología en Alemania 11 La psicología científica de Wilhem Wundt 13 111 Antecedentes 13 112 Fundamentos teóricos 17 a El proceso mental 18 b La ley mental 19.

Awesome Map For Pre Wwi Discussion Map Of Austria Hungary Showing How The Nation Was A Large Collection Of Many Peop Geography Map European Map Historical Maps
![]()
Austria And Hungary Stock Illustration Illustration Of Interest 102373475

Primera Guerra Mundial Mapa Mental
31 Traditional Culture Map Cartography Hungary Illustrations Clip Art Istock

Nationalities Of Austria Hungary 1867 History Historical Maps Map
![]()
Austria And Hungary Stock Illustration Illustration Of Interest 102373475

Old Map Of Austria Hungary Showing Internal Organization Of Dual Monarchy And Nationality Percentages By Regions Old Map Map Hungary

The United Kingdom Increasingly Resembles Austria Hungary Europe Map Map Hungary

Ethnicity Map Of Austria Hungary In 2021 Map Austria Mario Characters

Historia Bloque De Mediados Del Siglo 19 A
![]()
Austria And Hungary Stock Illustration Illustration Of Interest 102373475


Posting Komentar untuk "Austria Hungria Mapa Conceptual"