Actividad 3 Mapa Conceptual Liderazgo Y Negociacion
Su respuesta es correcta. Se refiere a la capacidad y sensatez para trabajar con personas entender sus actitudes y motivaciones y emplear un liderazgo eficaz.

  Actividad 3 Mapa Conceptual Liderazgo Y Negociacion Pdf Poder Autoridad Trascendencia En Liderazgo Basado En Valores Mapa Conceptual Autorida D Poder Course Hero  
Programa y coordina las tareas a realizar asignando tareas y estableciendo el tiempo con el fin de optimizar el rendimiento y dar la mejor respuesta posible a los requisitos de la situación.

Actividad 3 mapa conceptual liderazgo y negociacion. Distribucion - Ejercicios resueltos sobre distribución binominal poisson y normal estandar. Planifica y organiza las actividades y recursos a medio y largo plazo. Academiaedu is a platform for academics to share research papers. Administrador Opciones de Ejemplo blog 2019 también recopila imágenes relacionadas con ejemplos de estrategias de negociacion ganar ganar se detalla a continuación. Actividad 1 Elabora el siguiente mapa conceptual. Enfoques de la investigación.
Métodos y herramientas para la retribución. 1 La estructura de la industria y posicionamiento competitivo En una serie de tres prestigiados libros publicados entre 1980 y 1990 Michael Porter ha articulado un marco conceptual para la ventaja competitiva en los ámbitos empresarial cadena de producción de valor genérica industrial Las cinco fuerzas determinantes del atractivo de un. FINDES es una institución de capacitación especializada en cursos de contabilidad finanzas impuestos desarrollo humano y computación con 30 años de experiencia en el sector y más de 12000 alumnos participantes por añoNuestros programas son vigentes actualizados de manera permanente prácticos y de aplicación inmediata impartidos por especialistas en cada materia. Trata de la destreza para entender las complejidades de la organización global y en la adecuación del comportamiento de la persona dentro de una organización. Sin embargo los patriotas panameños admirando el liderazgo y la visión de Simón Bolívar toman la decisión de unirse voluntariamente a la República de Colombia o Gran Colombia. Para cada operacion la fila debe sumar 100.
En StuDocu encontrarás 143 Mandatory assignments 94 Practical 59 Lecture notes y mucho más. El peso de los actores y los recursos críticos Identificadas las capacidades requeridas es importante identificar a los actores que las poseen o controlan. Cuadro Comparativo 7 Estilos Liderazgo. Autonomía de la toma de decisiones. Mapa conceptual 244 Ejercicio de autoevaluación 246 Bibliografía 248 Índice temático 251 wwwFreeLibrosme. Aquí hay una explicación ejemplos de estrategias de negociacion ganar ganar podemos compartir.
31 Hacia la superación del proceso administrativo en la educación. Niveles y dimensiones de la cultura de empresa según Schein. Física sexual y psicológica contra las mujeres así como con el ejercicio de sus derechos sexuales y reproductivos. Experiencias de administración educativa. 1 Promueva la participación activa e inclusiva la organización social la colaboración y la cohesión comunitaria 2 Genere cambios positivos en los ámbitos social económico yo ambiental de la población beneficiada 3 Fortalezca el tejido social a largo plazo de las comunidades promoviendo y. El liderazgo empresarial se ha descrito como la capacidad de influir motivar y permitir que otros contribuyan a la eficacia y el éxito de las organizaciones de las que son miembros House Hanges Javidan Dorfman y Gupta 2004 p.
Conforme a eso se han realizado numerosas reformas algunas reformas de importancia fueron introducidas al curso de los años 1967-1979 en los diferentes niveles del sistema educativo. Parcial y Examen Final Proceso Estrategico i. Pregunta 6 Principal instrumento internacional en materia de derechos humanos firmado en 1948. Ensayo sobre Habilidades Directivas. COLOCA EL NÚMERO DE LA COLUMNA A EN EL ESPACIO DE LA. 34 Redes de gestión y administración educativa.
Teoria General de Sistemas. Retribución basada en el rendimiento. Clarifica los roles objetivos y responsabilidades con sus compañeros. Desde su propio nombre Conexos -el conjunto de bienes educativos que hemos elaborado para. 32 El desarrollo de la administración educativa en varios países. New York Times bestselling author Kay Hooper is back with a brand new thrilling paranormal suspense novel in the BishopSpecial Crimes Unit series.
La empresa y la producción en el corto plazo. Mapa Conceptual de Acidos Nucleicos. Ejemplo de Introducción Tesis Liderazgo Empresarial. Descriptores de las habilidades directivas. Geografía General 1er año. Dentro de estos intentos.
Una deliciosa aventura creativa 103. La literatura en torno al cambio organizacional privilegia el. 12 de agosto de 2018. Tener un modelo de intervención que. Los cambios en las organizaciones introducen efectos a menudo inesperados incrementando la incertidumbre y la casuística operacional afectando a las personas y la forma en que se realiza la actividad. En español política tiene sus raíces en el nombre de la obra clásica de Aristóteles Politiká que introdujo el término de la Griego Πολιτικά asuntos de las ciudadesA mediados del siglo XV la composición de Aristóteles se traduciría en inglés moderno temprano como Polettiques b 11 que se convertiría en Politics en Modern English.
Diseño de estrategias didácticas UVM. De Proyectos en Universidad del Valle de México. Rubén Fernando Rueda Chávez. Puntúa 100 sobre 100 a. MANEJO Y NEGOCIACION DE CONFLICTOS. Antecedentes de la cultura organizacional.
Las organizaciones tienden a la creación y permanencia de rutinas que hacen predecible su quehacer. Mapa Conceptual de Liderazgo. Así el protagonista dejó de usar el tenedor porque la combinación de las láminas de metal y de los vacíos entre ellas podía leerse como 3-4 y también como 4-3. But then Hollis Templeton and Diana Hayes receive a warning in Dianas eerie gray time between the world of the living and. Así se construye un mapa del peso de los actores y los recursos críticos que cada uno controla para realizar las operaciones requeridas por el. Estadistica descriptiva problemario de repaso.
Nombre de la Evidencia de Aprendizaje. Definición y conceptos clave de la cultura de empresa. Liderazgo y dirección 154 Implicaciones del liderazgo 155 Estilos de liderazgo o mando 155. Ana Lilia Pérez Corona. Como resultado de las exigencias y los cambios sufridos por la sociedad dominicana en las últimas décadas se ha demandado de una adecuación curricular. Autorizacion para menor de edad.
La empresa es la institución o agente económico que toma las decisiones sobre la utilización de factores de la producción para obtener los bienes y servicios que se ofrecen en el mercadoLa actividad productiva consiste en la transformación de bienes intermedios materias primas y productos. The small town of Salem has been quiet for monthsor so Bishop and his elite Special Crimes Unit believe. 33 La gestión y el desarrollo de la autonomía en la formación de los colectivos experiencias actuales.

  Pdf Mapa Conceptual Liderazgo Y Negociacion Eduardo Diaz Academia Edu  
  Poder Y Autoridad Trascendencia Del Liderazgo Basado En Valores  

  Actividad 3 Mapa Conceptual Liderazgo Y Negociacion Docx Alumno Grecia Sotelo Licenciatura Contadur U00eda Publica Y Finanzas Profesor Santiago Salgado Course Hero  
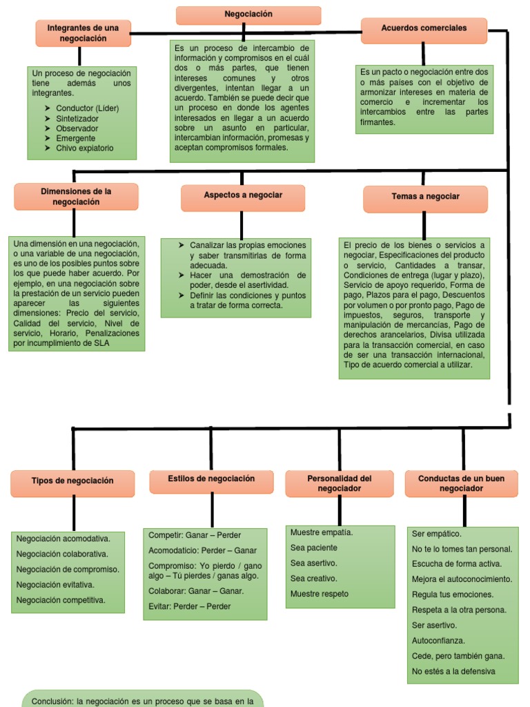
  Mapa Conceptual Proceso De Negociacion Pdf Negociacion Comercio  

  Actividad 3 Mapa Conceptual Liderazgo  

  Liderazgo Y Negociacion Unidad 3 Actividad 3 Mapa Conceptual Trabajos Eli Za Beth Mtz  

  Liderazgo Y Negociacion Unidad 3 Actividad 3 Mapa Conceptual Trabajos Eli Za Beth Mtz  

  Actividad 3 Mapa Conceptual Liderazgo Y Uvm Studocu  

  Mapa Conceptual Liderazgo Y Negociacion Uvm Studocu  

  A3 Aes Pdf Actividad 3 Mapa Conceptual Nombre Arturo Espinoza Salas Matricula 870097795 Campus Uvm Monterrey Norte Materia Liderazgo Y Negociacin Course Hero  

  Liderazgo Y Negociacion By Dulce Gonzalez Serrato  

  Actividad 3 Mapa Conceptual Liderazgo  

  Actividad 3 Mapa Conceptual Liderazgo Y Negociacion Pdf Poder Autoridad Trascendencia En Liderazgo Basado En Valores Mapa Conceptual Autorida D Poder Course Hero  

  Actividad 3 Mapa Conceptual Liderazgo Y Negociacion Pdf Poder Autoridad Trascendencia En Liderazgo Basado En Valores Mapa Conceptual Autorida D Poder Course Hero  
Posting Komentar untuk "Actividad 3 Mapa Conceptual Liderazgo Y Negociacion"